Vi hjelper Skandinaviske Nettbutikk Gründere å profitabelt
tjene 250.000 - 
1 million kr i ekstra omsetning hver eneste måned, ellers betaler du ikke

Salgtrakten tar sunne Skandinaviske Nettbutikker som allerede er etablert på markedet og skalerer de opp til neste nivå. 

Vi er det eneste byrået som ikke fakturerer ett eneste øre før vi har levert de lønnsomme resultatene vi lover. Vi er et 100 % resultatbasert byrå. 

Noen av våre samarbeidspartnere

Er du vår neste suksesshistorie?

Du vil få forutsigbar, lønnsom og ekte retur på ditt annonsebudsjett - med en gunstig garanti.

3.2Mill+

Totalt kroner brukt på annonser

5.73x

Gjennomsnittlig avkastning på annonsebudsjettet

Gir mening? 

Ikke sløs bort både tid og penger på uprofitabel annonsering 

Å skape vekst for din nettbutikk skal være trygt og profitabelt, med de rette insentiver på plass for oss som samarbeidspartner. På tide å endelig profitabelt øke omsetningen, frigjøre tid og fjerne stresset du får av å ikke vite når neste salget kommer?

Vi Fjerner Risikoen For Våre Klienter og GARANTERER Resultatene Vi Lover. 

Salgtrakten´s visjon er å bli Skandinavias tryggeste og beste vekstløsning for Nettbutikker. Vi hører ofte i dialog med potensielle kunder at de har dårlig erfaring med byråer fra tidligere og derfor har vi bestemt oss for å tilby ytelsesbasert prising. Det betyr at insentivet er på rett plass fra dag 1 og vi tar kun betalt av det vi faktisk tjener deg (profitt, fortjeneste). Vi tjener godt KUN når du også tjener godt fra vår tjeneste, og du betaler ikke et eneste øre før vi har gitt deg resultatene vi lover. Vi er et 100 % resultatbasert byrå. 

Den Forutsigbare Og Lønnsomme Pengemaskinen Som Aldri Stopper

På Salgtrakten bygger vi en forutsigbar pengemaskin for din Nettbutikk. Ved å overvåke, kampanjeoptimalisere, teste nye salgsvinklinger og ressurser finner vi de beste og billigste måtene du kan få nye kunder og salg på. Dette betyr at du får et system hvor du selvsikkert kan investere 1 krone og forvente 3,5,10 kroner tilbake gjennom vår Done-For-You tjeneste som frigjør din tid til andre viktige aspekter og gir deg en høyere månedslønn. Utstyrt med denne type sikkerhet blir det å tjene 100.000-750.000 kr ekstra i omsetning på din topplinje hver måned enkelt og kun et biprodukt av maskinen. 

Overflod Av Nye Bestillinger

Et av de vanligste problemene vi ser blant nåværende kunder er manglende evne til å holde følge med den kraftige økningen i salgsvolum. Da vi skalerer annonseringen og budsjettet til et høyere nivå øker naturligvis også trafikken til nettsiden drastisk sammen med salgsvolum og lønnsomhet, som fører til overflod av nye bestillinger og mer å gjøre på lageret ditt. Ingen bekymringer, det er et fint problem å ha!

Vi hjelper Skandinaviske Nettbutikk Gründere å profitabelt
tjene 250.000 - 
1 million kr i ekstra omsetning hver eneste måned, ellers betaler du ikke

Salgtrakten tar sunne Skandinaviske Nettbutikker som allerede er etablert på markedet og skalerer de opp til neste nivå.

Vi er det eneste byrået som ikke fakturerer ett eneste øre før vi har levert de lønnsomme resultatene vi lover. Vi er et 100 % resultatbasert byrå. 

Noen av våre Samarbeidspartnere

Er du vår neste suksesshistorie?

Du vil få forutsigbar, lønnsom og ekte retur på ditt annonsebudsjett - med en gunstig garanti.

3.2Mill+

Totalt kroner brukt på annonser 

5.73x

Gjennomsnittlig avkastning på annonsebudsjettet

Gir mening?

Ikke sløs bort både tid og penger på uprofitabel annonsering

Å skape vekst for din nettbutikk skal være trygt og profitabelt, med de rette insentiver på plass for oss som samarbeidspartner.

På tide å endelig profitabelt øke omsetningen, frigjøre tid og fjerne stresset du får av å ikke vite når neste salget kommer?

Vi Fjerner Risikoen For Våre Klienter og GARANTERER Resultatene Vi Lover

Salgtrakten´s visjon er å bli Skandinavias tryggeste og beste vekstløsning for Nettbutikker. Vi hører ofte i dialog med potensielle kunder at de har dårlig erfaring med byråer fra tidligere og derfor har vi bestemt oss for å tilby ytelsesbasert prising. Det betyr at insentivet er på rett plass fra dag 1 og vi tar kun betalt av det vi faktisk tjener deg (profitt, fortjeneste). Vi tjener godt KUN når du også tjener godt fra vår tjeneste, og du betaler ikke et eneste øre før vi har gitt deg resultatene vi lover. Vi er et 100 % resultatbasert byrå. 

Den Forutsigbare Og Lønnsomme Pengemaskinen Som Aldri Stopper

På Salgtrakten bygger vi en forutsigbar pengemaskin for din Nettbutikk. Ved å overvåke, kampanjeoptimalisere, teste nye salgsvinklinger og ressurser finner vi de beste og billigste måtene du kan få nye kunder og salg på. Dette betyr at du får et system hvor du selvsikkert kan investere 1 krone og forvente 3,5,10 kroner tilbake gjennom vår Done-For-You tjeneste som frigjør din tid til andre viktige aspekter og gir deg en høyere månedslønn. Utstyrt med denne type sikkerhet blir det å tjene 100.000-750.000 kr ekstra i omsetning på din topplinje hver måned enkelt og kun et biprodukt av maskinen. 

Overflod Av Nye Bestillinger

Et av de vanligste problemene vi ser blant nåværende kunder er manglende evne til å holde følge med den kraftige økningen i salgsvolum. Da vi skalerer annonseringen og budsjettet til et høyere nivå øker naturligvis også trafikken til nettsiden drastisk sammen med salgsvolum og lønnsomhet, som fører til overflod av nye bestillinger og mer å gjøre på lageret ditt. Ingen bekymringer, det er et fint problem å ha!

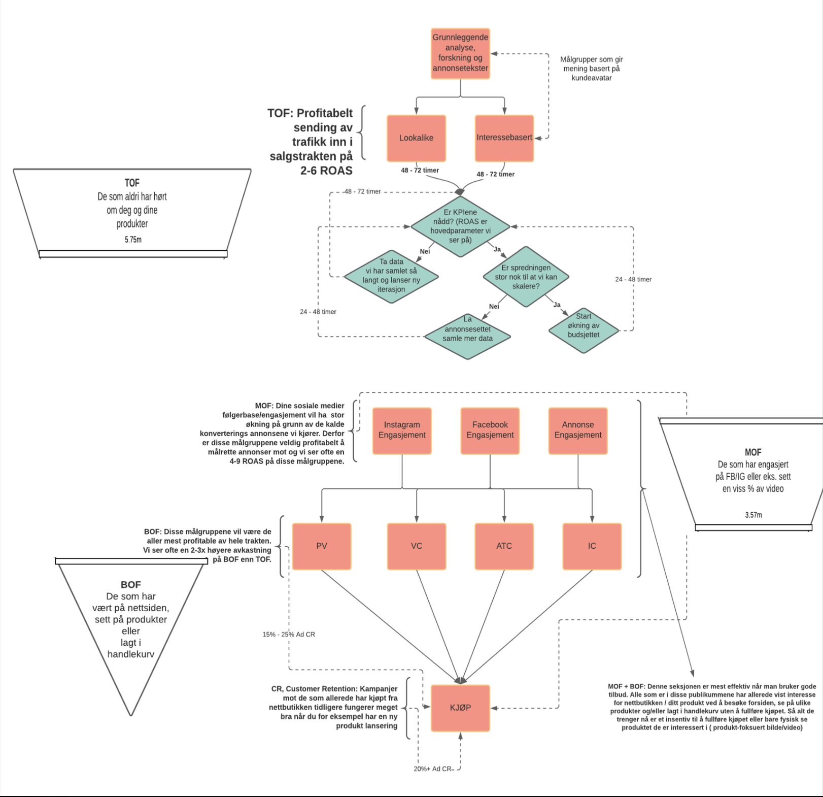
SALGTRAKTEN
En 3-stegs Prosess Til Suksess

Målgruppe Analyse, Vinklinger og Copywriting

Ulike personer kjøper av ulike grunner. Et godt eksempel på dette er tannkrem. Du har kanskje sett at fra samme leverandør så finnes det en variant for hvitere tenner, en for sterkere tenner og en for å forebygge sunt tannkjøtt? Produktene gjør nok mye av samme jobben, men forbrukere har flere problemer som produktet løser. Det er akkurat av denne grunnen vi tester flere vinklinger på dine annonser, så vi ikke taper salg eller kunder ved å ikke kommunisere til alle mulige kjøpere i annonsene. Før vi bruker 1 krone på annonser så gjennomfører vi grunnleggende og grundig målgruppe analyse, utarbeider vinklinger og skriver kjøpsmotiverende annonsetekster. Denne prosessen gir oss en dyp forståelse for din ideelle kunde, industri og konkurranse. I tillegg ser vi på salgsprosessen din i en helhet for å avdekke og tette eventuelle hull som skader din konverteringsrate. Med disse fundamentale tingene på plass er vi rustet til å få mest mulig ut av annonsebudsjettet som overhodet mulig da vi starter annonseringen. 

Kampanjelansering

Når vi har en detaljert forståelse for din industri, konkurrenter og ideelle kunde (deres karakteristikk, personlighetstrekk osv.), publiserer vi vår første iterasjon av annonser. Dette er hvor vi starter å samle data og gjøre kalkulerte beslutninger på hva som fungerer og hva som ikke fungerer. Utstyrt med denne kunnskapen kan vi lansere nye iterasjoner som er 2-4x mer lønnsomme og skalerbare. Samtidig som vi itererer på denne sirkelen av tilbakemeldinger bygger vi en strukturert salgstrakt for din nettbutikk som sømløst tar en potensiell kunde gjennom en skreddersydd sti (øverst til nederst i salgstrakten) hvor målet er at den potensielle kunden skal bli omgjort til en lojal og betalende kunde.

Skalering av kampanjene

Etter vi har gått i gjennom flere iterasjoner basert på dataen vi samler vil vi vite AKKURAT hvem din ideelle kunde er, hva som resonnerer med de mest (hva som vekker en indre motivasjon og får de til å kjøpe), og hvor de samles på den spesifikke plattformen. Det er på dette tidspunktet vi kan starte å implementere en kamptestet betalt trafikk salgstrakt med høyt budsjett som også er profitabel og forutsigbar. Dette er når du vil starte å se salgene øke drastisk, omsetning skyte i taket og månedslønnen øke. 

SALGTRAKTEN 
En 3-stegs Prosess Til Suksess

Målgruppe Analyse, Vinklinger og Copywriting

Ulike personer kjøper av ulike grunner. Et godt eksempel på dette er tannkrem. Du har kanskje sett at fra samme leverandør så finnes det en variant for hvitere tenner, en for sterkere tenner og en for å forebygge sunt tannkjøtt? Produktene gjør nok mye av samme jobben, men forbrukere har flere problemer som produktet løser. Det er akkurat av denne grunnen vi tester flere vinklinger på dine annonser, så vi ikke taper salg eller kunder ved å ikke kommunisere til alle mulige kjøpere i annonsene. Før vi bruker 1 krone på annonser så gjennomfører vi grunnleggende og grundig målgruppe analyse, utarbeider vinklinger og skriver kjøpsmotiverende annonsetekster. Denne prosessen gir oss en dyp forståelse for din ideelle kunde, industri og konkurranse. I tillegg ser vi på salgsprosessen din i en helhet for å avdekke og tette eventuelle hull som skader din konverteringsrate. Med disse fundamentale tingene på plass er vi rustet til å få mest mulig ut av annonsebudsjettet som overhodet mulig da vi starter annonseringen.  

Kampanjelansering

Når vi har en detaljert forståelse for din industri, konkurrenter og ideelle kunde (deres karakteristikk, personlighetstrekk osv.), publiserer vi vår første iterasjon av annonser. Dette er hvor vi starter å samle data og gjøre kalkulerte beslutninger på hva som fungerer og hva som ikke fungerer. Utstyrt med denne kunnskapen kan vi lansere nye iterasjoner som er 2-4x mer lønnsomme og skalerbare. Samtidig som vi itererer på denne sirkelen av tilbakemeldinger bygger vi en strukturert salgstrakt for din nettbutikk som sømløst tar en potensiell kunde gjennom en skreddersydd sti (øverst til nederst i salgstrakten) hvor målet er at den potensielle kunden skal bli omgjort til en lojal og betalende kunde.

Skalering Av Kampanjene

Etter vi har gått i gjennom flere iterasjoner basert på dataen vi samler vil vi vite AKKURAT hvem din ideelle kunde er, hva som resonnerer med de mest (hva som vekker en indre motivasjon og får de til å kjøpe), og hvor de samles på den spesifikke plattformen. Det er på dette tidspunktet vi kan starte å implementere en kamptestet betalt trafikk salgstrakt med høyt budsjett som også er profitabel og forutsigbar. Dette er når du vil starte å se salgene øke drastisk, omsetning skyte i taket og månedslønnen øke. 

Resultater:

1,1 Millioner kroner i omsetning på 6 måneder

Bakhistorie På Denne Klienten

Sterke USPer (Unique Selling Points) er viktig for enhver merkevare å ha for å rutinemessig generere lønnsomme resultater på et skalert annonsebudsjett. Dette er en nettbutikk klient som ikke bare har sterke USPer, men også et sterkt produkt-marked fit. De mottok en melding fra oss fordi vi fra et fugleperspektiv klart og tydelig kunne se at denne spesifikke merkevaren lå på stort urealisert potensial, og vi visste at med vår hjelp kunne de skalere til nye høyder. De endte opp med å akseptere vår invitasjon til en samtale om hvordan vi kunne hjelpe de å skalere deres omsetning. Vi viste de det store beløpet penger de tapte ved å ikke ha en solid betalt trafikk salgstrakt på plass og hvordan vi kunne hjelpe de å implementere en prosess hvor de selvsikkert kan investere 1 krone og forvente 3,4,5+ kroner tilbake. Spol fremover ca et halvt år etter de har begynt å jobbe med oss så har de i Juni 2021 omsatt for rundt 1,1 million kroner med vår hjelp og fortsatt beholdt supergode marginer og lønnsomhet. 

Fra 20.000 kr til 250.000+ kr på kun 30 dager

Bakhistorie På Denne Klienten

250.000 kr på andre måned av samarbeidet med en 1100% økning i salget fra før de startet med oss. Dette er en nettbutikk som fort ble en av de markedsledende butikkene innen barneklær. De startet med oss i November 2020 og siden da har vi gått fra en månedlig omsetning på 20-30.000 kr helt opp til en forventet årlig omsetning i 2021 på rundt 5.000.000 kr. Grunnen til at vi har hatt muligheten til å skalere de opp så høyt så raskt er fordi før de startet å jobbe med oss så hadde de ingen lønnsom og forutsigbar maskin hvor de kunne selvsikkert investere 1 krone og forvente 3,5,10 kroner tilbake. De hadde tidligere prøvd annonsering men uten kunnskap og tid så skjøt de litt i mørket og trengte hjelp. Når vi kom ombord så rettet vi salgsprosessen, implementerte vår 3-stegs prosess for suksess og skalerte dermed bedriften 10x og til nye høyder.

112.000 kr på kun 3 dager

Bakhistorie På Denne Klienten

Dette er en nettbutikk klient som selger high-end klær til kvinner. Før de ble en klient av Salgtrakten så drev de lite annonsering men hadde et godt organisk fundament gjennom innlegg og stories på Facebook / Instagram og Google som tok de fra 0 - 50.000 kr i måneden, men slet derfra med å skalere videre. Da vi startet samarbeidet tok vi over alt av betalt trafikk og ti-doblet omsetningen over bare noen få måneder. Bilde over viser en produktlansering vi hadde i samarbeid med de som førte til en svimlende 112.000 kr i omsetning på 3 dager med en annonsekostnad på kun rundt 15.000 kr. For lanseringen brukte vi allerede oppbygd epost liste og annonserte til varmt publikum for merkevaren. Det vil si personer som allerede hadde besøkt nettsiden, betalende kunder og engasjerte følgere. 

Resultater:

1,1 Millioner kroner i omsetning på 6 måneder

Bakhistorie På Denne Klienten

Sterke USPer (Unique Selling Points) er viktig for enhver merkevare å ha for å rutinemessig generere lønnsomme resultater på et skalert annonsebudsjett. Dette er en nettbutikk klient som ikke bare har sterke USPer, men også et sterkt produkt-marked fit. De mottok en melding fra oss fordi vi fra et fugleperspektiv klart og tydelig kunne se at denne spesifikke merkevaren lå på stort urealisert potensial, og vi visste at med vår hjelp kunne de skalere til nye høyder. De endte opp med å akseptere vår invitasjon til en samtale om hvordan vi kunne hjelpe de å skalere deres omsetning. Vi viste de det store beløpet penger de tapte ved å ikke ha en solid betalt trafikk salgstrakt på plass og hvordan vi kunne hjelpe de å implementere en prosess hvor de selvsikkert kan investere 1 krone og forvente 3,4,5+ kroner tilbake. Spol fremover ca et halvt år etter de har begynt å jobbe med oss så har de i Juni 2021 omsatt for rundt 1,1 million kroner med vår hjelp og fortsatt beholdt supergode marginer og lønnsomhet. 

Fra 20.000 kr til 250.000+ kr på 30 dager

Bakhistorie På Denne Klienten: 

250.000 kr på andre måned av samarbeidet med en 1100% økning i salget fra før de startet med oss. Dette er en nettbutikk som fort ble en av de markedsledende butikkene innen barneklær. De startet med oss i November 2020 og siden da har vi gått fra en månedlig omsetning på 20-30.000 kr helt opp til en forventet årlig omsetning i 2021 på rundt 5.000.000 kr. Grunnen til at vi har hatt muligheten til å skalere de opp så høyt så raskt er fordi før de startet å jobbe med oss så hadde de ingen lønnsom og forutsigbar maskin hvor de kunne selvsikkert investere 1 krone og forvente 3,5,10 kroner tilbake. De hadde tidligere prøvd annonsering men uten kunnskap og tid så skjøt de litt i mørket og trengte hjelp. Når vi kom ombord så rettet vi salgsprosessen, implementerte vår 3-stegs prosess for suksess og skalerte dermed bedriften 10x og til nye høyder.

112.000 kr på kun 3 dager

Bakhistorie På Denne Klienten:

Dette er en nettbutikk klient som selger high-end klær til kvinner. Før de ble en klient av Salgtrakten så drev de lite annonsering men hadde et godt organisk fundament gjennom innlegg og stories på Facebook / Instagram og Google som tok de fra 0 - 50.000 kr i måneden, men slet derfra med å skalere videre. Da vi startet samarbeidet tok vi over alt av betalt trafikk og ti-doblet omsetningen over bare noen få måneder. Bilde over viser en produktlansering vi hadde i samarbeid med de som førte til en svimlende 112.000 kr i omsetning på 3 dager med en annonsekostnad på kun rundt 15.000 kr. For lanseringen brukte vi allerede oppbygd epost liste og annonserte til varmt publikum for merkevaren. Det vil si personer som allerede hadde besøkt nettsiden, betalende kunder og engasjerte følgere. 

Hvem er dette for? 

  • Nettbutikk Gründere som kan håndtere rask vekst og har en fin nettside som presenterer merkevaren og produktene godt
  • Gründere som har allerede etablerte nettbutikker og vil profitabelt øke omsetning gjennom salgstrakter og betalt trafikk
  • Gründere som ønsker en trygg vekst-løsning med et gunstig samarbeid hvor du får en GARANTI og betaler for resultatene vi genererer, ikke kontorer eller kaffemaskinen vår
  • Nettbutikk Gründere som søker å bli markedsledende innen sin nisje og dominere konkurrentene 
  • Nettbutikk Gründere som føler de har nådd et "omsetningstak" og vil finne neste steg for vekst
  • Nettbutikk Gründere som vil lære hovedproblemet som hindrer vekst i nettbutikken, og hvordan du kan løse det
Høres ut som deg?
Husk: Du betaler oss ikke et eneste øre før vi har levert resultatene vi lover. Dette er noe ingen andre byråer kan tilby fordi de ikke klarer å levere profitable resultater på et høyt annonsebudsjett.

Hvem er dette for?

  • Nettbutikk Gründere som kan håndtere rask vekst og har en fin nettside som presenterer merkevaren og produktene godt
  • Gründere som har allerede etablerte nettbutikker og vil profitabelt øke omsetning gjennom salgstrakter og betalt trafikk
  • Gründere som ønsker en trygg vekst-løsning med et gunstig samarbeid hvor du får en GARANTI og betaler for resultatene vi genererer, ikke kontorer eller kaffemaskinen vår
  • Nettbutikk Gründere som søker å bli markedsledende innen sin nisje og dominere konkurrentene 
  • Nettbutikk Gründere som føler de har nådd et "omsetningstak" og vil finne neste steg for vekst
  • Nettbutikk Gründere som vil lære hovedproblemet som hindrer vekst i nettbutikken, og hvordan du kan løse det
Høres ut som deg?
Husk: Du betaler oss ikke et eneste øre før vi har levert resultatene vi lover. Dette er noe ingen andre byråer kan tilby fordi de ikke klarer å levere profitable resultater på et høyt annonsebudsjett.
Copyrights 2022 | salgtrakten | Vilkår & personvern
Powered By ClickFunnels.com